|
7月11日,全省科技创新大会在省人民大会堂举行。会上,颁发了306项2021年度浙江省科学技术奖,其中浙江科技大奖2项;299项成果(项目)获省自然科学奖、技术发明奖和科学技术进步奖;国际科学技术合作奖5项。
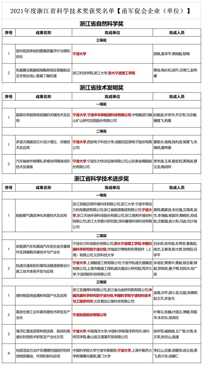
宁波市军民结合产业促进会六家企业(单位)、十二个项目上榜,分别是:
副会长单位宁波大学完成的“面向视觉体验的图像质量评价与感知优化”项目;监事单位浙大宁波理工学院和浙江科技学院、浙江大学联合完成的“乳酸菌谷氨酸脱羧酶系统应答酸胁迫及生物合成γ-氨基丁酸机理”项目均荣获“浙江省自然科学奖三等奖”。
副会长单位宁波大学、副会长单位宁波中车新能源科技有限公司和中钢集团马鞍山矿山研究总院股份有限公司联合完成的“超高功率超级电容器的关键技术及应用”项目荣获“浙江省技术发明奖一等奖”。
副会长单位宁波大学和西安电子科技大学,成都启臣微电子股份有限公司联合完成的“多层次高能效芯片设计理论、关键技术及应用”项目;副会长单位宁波大学和宁波东力传动设备有限公司,山东泰金精锻股份有限公司联合完成的“汽车轴类件楔横轧多维协同精准成形技术及装备”项目均荣获“浙江省技术发明奖二等奖”。
副会长单位宁波大学和浙江浙能迈领环境科技有限公司,浙江大学,宁波中策动力机电集团有限公司,浙江省能源集团有限公司,浙江天地环保科技股份有限公司,浙江海亮环境材料有限公司,浙江大学嘉兴研究院,深圳睿境环保科技有限公司联合完成的“船舶尾气高效净化关键技术及应用项目”荣获“浙江省科学技术进步奖一等奖”。
副会长单位中国兵器科学研究院宁波分院,监事单位浙大宁波理工学院和宁波合力科技股份有限公司,华域皮尔博格有色零部件(上海)有限公司,北京科技大学联合完成的“新能源汽车和高端汽车铝合金关重铸件及其模具关键技术与产业化”项目;副会长单位宁波大学和上海隧道工程有限公司,宁波市轨道交通集团有限公司,上海市隧道工程轨道交通设计研究院,同济大学,宁波用躬科技有限公司联合完成的“轨道交通类矩形盾构法隧道装备设计施工技术体系开发与应用”项目均荣获“浙江省科学技术进步奖二等奖”。
副会长单位中国兵器科学研究院宁波分院,副会长单位中国科学院宁波材料技术与工程研究所和浙江亚通焊材有限公司,浙江省冶金研究院有限公司,北京易加三维科技有限公司联合完成的“增材制造用金属粉体国产化及应用”项目;副会长单位宁波如意股份有限公司完成的“高效仓储工业车辆关键技术研发及产业化”项目;副会长单位宁波大学和中国海洋大学,中国科学院海洋研究所,湖州师范学院,象山旭文海藻开发有限公司联合完成的“海洋红藻龙须菜种质选育、栽培和高值化利用技术研发及产业化示范”项目;副会长单位宁波大学和中国科学院大学宁波华美医院,上海中医药大学附属曙光医院,厦门大学联合完成的“祛痰活血方治疗非酒精性脂肪肝的药效物质基础、作用机制与应用”项目均荣获“浙江省科学技术进步奖三等奖”。
热烈祝贺以上企业(单位)!!!

|